国Ⅵ排放为何还要一拖再拖?车主最关心的都在这!
相信绝大多数有车一族以及即将买车的消费者都会这样的烦恼:国六排放!没错,随着国家对能源及生态资源的保护,国内汽车市场也由原来的“放任型”走向了一条以政策为导向的发
相信绝大多数有车一族以及即将买车的消费者都会这样的烦恼:国六排放!没错,随着国家对能源及生态资源的保护,国内汽车市场也由原来的“放任型”走向了一条以政策为导向的发展道路。当然,在这其中必然会产生各类问题,毕竟离全国实施国六排放标准还有四年的时间,而部分城市已经扛起大旗,准备提早进入“国六时代”,面对国三、国四等老旧车型势必会激起新一轮的“碰撞”。
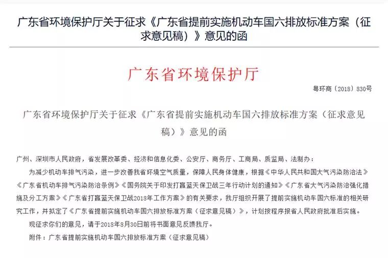
早在去年11月份,海南省已率先实施轻型汽油车国六A标准,对辖区内的车辆进行严格管控,只有符合国六标准的车型才能在市场上销售,否则不给予注册及上牌。随后北京、深圳、广州、天津、河北、河南、山东等地区也开始紧锣密鼓的颁布国六排放的具体时间。
但结果让人出乎意料,其中有80%的地区延迟国六排放标准,并且一拖再拖,这也给国三、国四、国五车型的持有者们带来无形的经济损失,并导致国内车市进入“国六慌”的境地!民众不敢买、没得买、很想卖等心理接连砰出。那么关于国六的核心问题都有哪些?您必须知道。
分清国六a和b
本站转载文章仅代表原作者观点,图文版权归原作者所有;稿件内容仅为传递更多信息之目的,不代表本网站赞同其观点或证实其真实性,本站不承担此类作品侵权行为的直接责任及连带责任,如稿件涉及版权问题,请我们联系删除或处理(712937677@qq.com)
