海南限购后又将限行,三问三答深度解读!
大家应该都还记得5月15号,海南省交警总队连夜宣布海南自5月16日0:00起全省开始实施限购,宣告着海南成为了我国第九个开始汽车限购的区域。
大家应该都还记得5月15号,海南省交警总队连夜宣布海南自5月16日0:00起全省开始实施限购,宣告着海南成为了我国第九个开始汽车限购的区域。
时间一晃,过去了两个半月,到了海南省当初定下的重新开放机动车注册登记的日子,海南省交警总队公布了《海南省小客车保有量调控管理办法(试行)》,《办法》里除了对海南区域内小客车指标获得的具体解释之外,还带来了一个或许能让海南本土居民开心的消息。
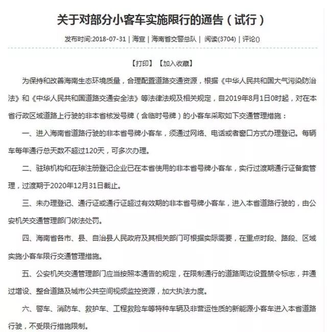
自2019年8月1日0时起,进入海南省道路行驶的非本省号牌小客车,须通过网络、电话或者窗口方式办理登记。每辆车每年通行总天数不超过120天,可多次办理。
